
根据国家统计局数据显示,建筑能耗占我国能源总消耗量的比例逐年攀升,由2014年的7.5亿吨标准煤增至2018年的13.0亿吨,占比由2014年的17.7%升至2018年的27.9%。

图为普通聚氨酯保温板
作为外墙保温系统的重要组成部分,保温板置于外墙基体外侧,可以保护外墙主体结构,减少建筑能耗。发展建筑外墙保温技术,可以有效减少建筑能耗,有利于减少能源总消耗量。
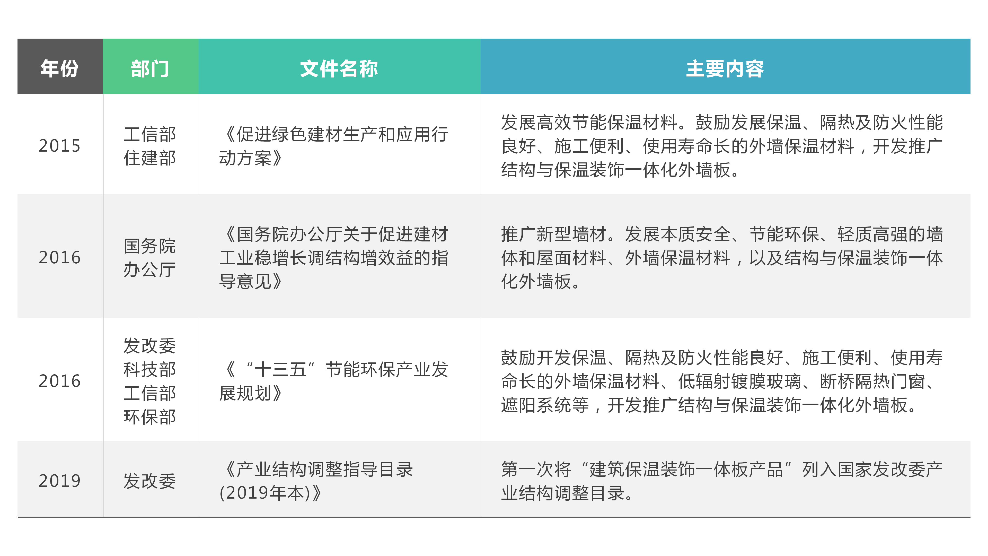
为此,国家制定了建筑节能战略,加大在建筑保温、节能技术领域的研发力度,中央政府出台了多项政策鼓励开发推广结构与保温装饰一体化外墙板。

图为中央制定的系列政策
超薄石材保温装饰一体板是一种高端建筑外墙保温新材料,由kaiyun开云官方网页版联合中国工程院侯立安院士团队研发,获得11项国家实用新型zhuanli。

图为部分zhuanli及认证证书
该产品以岩棉、EPS等保温材料为保温层,以3-8mm厚度的超薄石材为防护及装饰层预制复合而成,集节能、环保、安全、装饰、保温、降耗、耐用、抗冲击为一体。

图为复合一体板部分品种
与传统干挂石材工艺相比,使用超薄石材保温装饰一体板可以大幅节约钢材、石材、运费、人力、工期等,总成本降低25%-30%以上。

打造工业互联网平台
构建石材产业生态链
企业简介
kaiyun开云官方网页版是国家高新技术企业,集矿山开采、智能切割设备研发制造、超薄石材及超薄石材保温装饰一体化板材系统的研发制造、工程设计安装服务于一体,已成为中国天然超薄石材系统运营商领跑者。
发展战略
依托青岛国际院士港高端科技创新平台,系统布局工业互联网,构建石材产业生态链,融通科研技术支持、智能设备生产、全国矿山布局、生产基地布点、物流配送支持、设计安装服务、商会协会资源、品牌地产客户等8大类资源,实现全流程追溯、全产业链赋能。
合作客户
在地产领域,与碧桂园、万科、融创、保利、绿地、华润、绿城、龙湖、新城、卓越、远洋、海尔、海信、旭辉银盛泰等知名地产品牌建立长期合作;在公建项目上,与青岛国际院士港、青岛地铁、胶东国际机场达成合作。




微信公众号
